行业资讯
中铁城际梳理的专项债项目申报核心流程、必备材料清单以及注意事项
地方政府专项债券项目申报是一项系统性工程,流程规范且对材料的完备性要求很高。下面为你梳理核心流程、必备材料清单以及一些关键的注意事项。
申报全流程详解
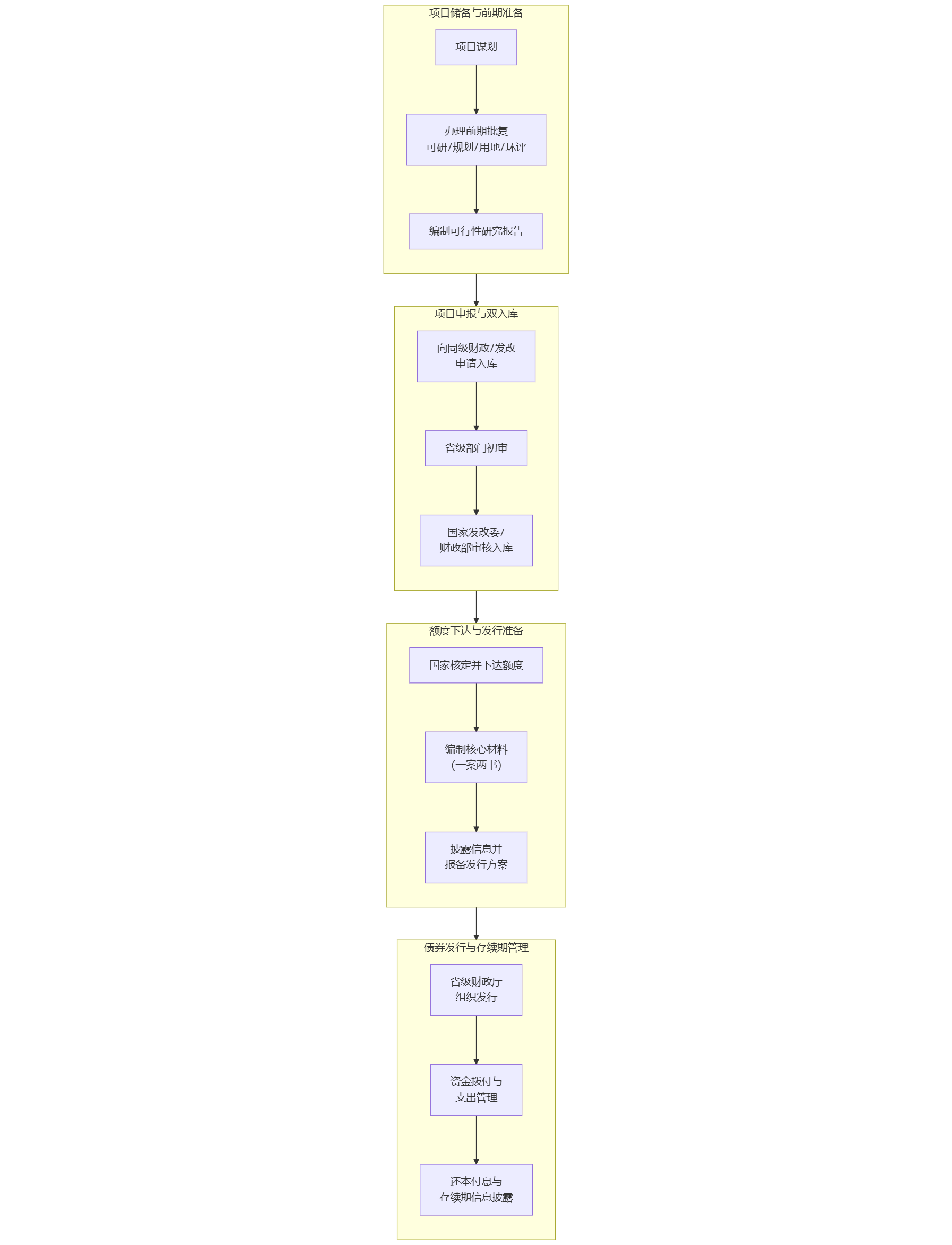
专项债项目的申报可大致分为四个阶段。下图展示了从项目谋划到资金偿还的全过程,帮助你建立整体概念:

需要特别关注的是,项目需要分别进入国家发改委的 “国家重大建设项目库” 和财政部的 “地方政府债务管理系统”(即地方债券项目库),这是后续审核和额度分配的基础。
必备材料清单
“一案两书”是专项债申报中最核心的材料,除此之外,还需准备一系列证明文件。下表整理了申报所需的全套材料清单及其核心要点:
| 材料类别 | 具体名称 | 核心要求与作用 |
|---|---|---|
| 核心文件 | 项目实施方案 | 项目的“说明书”,详细阐述建设内容、投资规模、融资需求、收益来源和融资平衡方案。 |
| 财务评估报告(由会计师事务所出具) | 论证项目收益与融资的自求平衡能力,收益覆盖本息倍数原则上不低于1.2倍。 | |
| 法律意见书(由律师事务所出具) | 对项目合规性进行审查,确保项目主体、程序、用途合法,防范法律风险。 | |
| 前期批复文件 | 可行性研究报告及批复文件 | 论证项目建设的必要性与技术经济可行性,是立项的基础。 |
| 规划许可与用地手续 | 如用地预审与选址意见书、建设用地规划许可证等,证明项目符合国土空间规划。 | |
| 环评批复文件 | 由环保部门出具,是项目在环境影响方面的准入文件。 | |
| 支撑与证明文件 | 财政评审报告 | 由财政部门或评审机构对项目投资估算进行评审,确认投资额的合理性。 |
| 项目收入测算说明 | 需详细列明收入类型、测算依据(如国家标准、市场询价、同类项目数据),确保真实可信。 | |
| 资金筹集情况说明 | 明确项目资本金来源及到位计划,资本金比例通常不低于20%(部分领域可放宽至15%)。 | |
| 建设工程规划许可证、施工许可证等 | 证明项目成熟度,具备开工条件。 |
成功申报的关键要点
除了流程和材料,以下几点对于成功申报至关重要:
- 紧扣支持领域:专项债资金必须用于有一定收益的公益性项目(如市政工程、交通、生态环保、民生服务等),严禁用于楼堂馆所、经营性项目等负面清单。
- 确保项目成熟度:审核部门特别关注项目的成熟度,即“四证”(用地规划许可证、建设工程规划许可证、施工许可证等)是否齐全,前期工作是否扎实,这直接影响资金能否尽快形成实物工作量。
- 保障收益自平衡:这是专项债的核心原则。收益测算必须实事求是、有据可依,避免夸大或虚假评估,确保项目自身产生的专项收入能够覆盖还本付息。
- 关注申报时序:专项债申报有较强的时效性。通常有集中申报期(例如每年9-11月申报下一年度的项目)和补充申报窗口。务必关注省级财政和发改部门发布的具体时间节点,提前做好准备。
试点地区与非试点地区的差异
需要注意的是,部分试点地区(如北京、上海等11省市)在流程上有所不同:
- 试点地区:拥有更大自主权,可自主筛选项目清单并审批发行,事后向国家部委备案即可。
- 非试点地区:仍需按上述标准流程,由省级部门初审后报国家发改委、财政部审核入库。
希望这份详细的梳理能帮助你全面理解专项债的申报工作。如果你有关于特定领域项目申报的具体问题,我可以提供更具针对性的信息。
更多相关信息 还可关注中铁城际公众号矩阵 扫一扫下方二维码即可关注

文章推荐
- 财政资金在“十五五”涉农项目中的主要来源有哪些(如中央预算内投资、超长期特别国债等)?
- “十五五”涉农项目多元投入格局的核心框架是什么(财政、金融、社会的角色)?
- “十五五”时期农业强国建设的三大主攻方向(产量产能、生产生态、增产增收)如何统筹?
- 多规合一在县域层面全域土地整治的实施步骤有哪些?
- 全域土地综合整治为什么要推行“多规合一”?
- 全域土地综合整治与传统的土地整理、复垦、开发有何区别?
- 为何说全域土地综合整治是“千万工程”迭代升级的重要平台和抓手?
- 如何依据国土空间主体功能区定位,制定差异化的整治措施?
- 如何通过全域土地综合整治,推动耕地数量、质量、生态“三位一体”保护?
- 340个整治区、220万亩修复治理,广东全域土地整治加速铺开




